It’s 7 PM on a Tuesday. A customer’s check engine light just came on, and they need service tomorrow morning. They call your dealership, hoping to schedule an appointment before the problem gets worse.
Traditional dealerships say, “Sorry, our service department is closed. Please call back during business hours.”
Smart dealerships book the appointment instantly, even when the service department is closed.
The difference? AI voice agents that transform after-hours calls into booked revenue while competitors lose customers to voicemail.
The After-Hours Service Revenue Problem
Car dealerships face a unique challenge: customers need service when problems happen, not just during business hours. Yet most service departments operate like 9-to-5 offices, missing critical revenue opportunities.
The Traditional Service Scheduling Reality
Limited Availability Windows
Service departments typically open 7 AM - 6 PM
Customers call outside these hours when problems occur
Voicemail systems capture messages but don’t book appointments
Customers often call competitors who answer first
Manual Scheduling Bottlenecks
Service advisors spend 40% of their time on phone scheduling
Complex availability checking across multiple technicians
Double-booking errors during busy periods
Inconsistent information about service offerings
Lost Revenue Opportunities
After-hours calls go to voicemail instead of booking appointments
Emergency service requests aren’t prioritized properly
Customers choose competitors with immediate availability
Service bays sit empty due to poor scheduling efficiency
The Hidden Costs
Missed Revenue: A typical dealership loses $50,000-100,000 annually in after-hours service opportunities
Customer Defection: 67% of customers who reach voicemail call a competitor within 24 hours
Staff Inefficiency: Service advisors spend more time scheduling than actually advising customers
Competitive Disadvantage: Dealerships with better phone coverage capture market share

traditional vs ai service scheduling comparison traditional service scheduling
Traditional service scheduling creates bottlenecks and missed opportunities, while AI-powered scheduling delivers instant, 24/7 appointment booking with superior customer experience.
The AI Service Scheduling Revolution
VoiceInfra’s AI Service Agents transform car dealership operations by providing intelligent, 24/7 appointment scheduling that integrates seamlessly with existing dealership management systems.
How AI Agents Transform Service Scheduling
24/7 Appointment Booking: Your AI agent never sleeps, never takes breaks, and maintains peak performance around the clock. Customers can schedule oil changes, inspections, and repairs even when your service department is closed.
Smart Availability Checking: Real-time integration with dealership management systems (DMS) shows open slots across all service bays and technicians. The AI understands capacity constraints and books appointments intelligently.
Service Type Intelligence: AI understands the difference between “brake noise” and “routine maintenance,” automatically booking appropriate time slots and assigning the right technician expertise.
Customer History Access: Integration with your DMS pulls vehicle records and service history for personalized scheduling. “I see your 2019 Honda Accord is due for its 60,000-mile service...”
Instant Confirmations: Appointment details are sent via text and email automatically, with calendar integration and reminder notifications.
Integration with Dealership Management Systems
Supported DMS Platforms
CDK Global
Reynolds and Reynolds
Dealertrack DMS
Auto/Mate
PBS Systems
Custom API integrations
Real-Time Data Synchronization
Live availability checking across service bays
Automatic calendar updates and conflict prevention
Customer history and vehicle information access
Service pricing and package information
Warranty status and coverage details
Multi-Channel Customer Access
WhatsApp Business Integration: Customers can now call your AI service agents directly through WhatsApp - no extra apps, no friction. They simply open WhatsApp, place a call, and instantly connect to an AI voice agent for appointment scheduling. This integration makes service booking more accessible by meeting customers where they already are.
PBX Extension Integration: Deploy AI agents directly on your existing phone system extensions instead of purchasing expensive new phone numbers. Extension-based integration works seamlessly with:
3CX - Configure AI agents on internal extensions in under 5 minutes
Yeastar - Direct SIP integration with existing infrastructure
FreePBX - Plug-and-play setup without system replacement
Avaya, Cisco, Mitel, Asterisk - Layer AI on top of legacy PBX systems
Any IP-PBX system - Standard SIP protocol compatibility
SIP Integration Benefits
Zero Infrastructure Replacement - Keep your existing phone system
E.164 Phone Support + Extensions - Works with registered numbers plus internal extensions
Bring Your Own - Keep current SIP trunks, carrier contracts, and phone numbers
Instant AI Enhancement - Add conversational AI without touching existing wiring

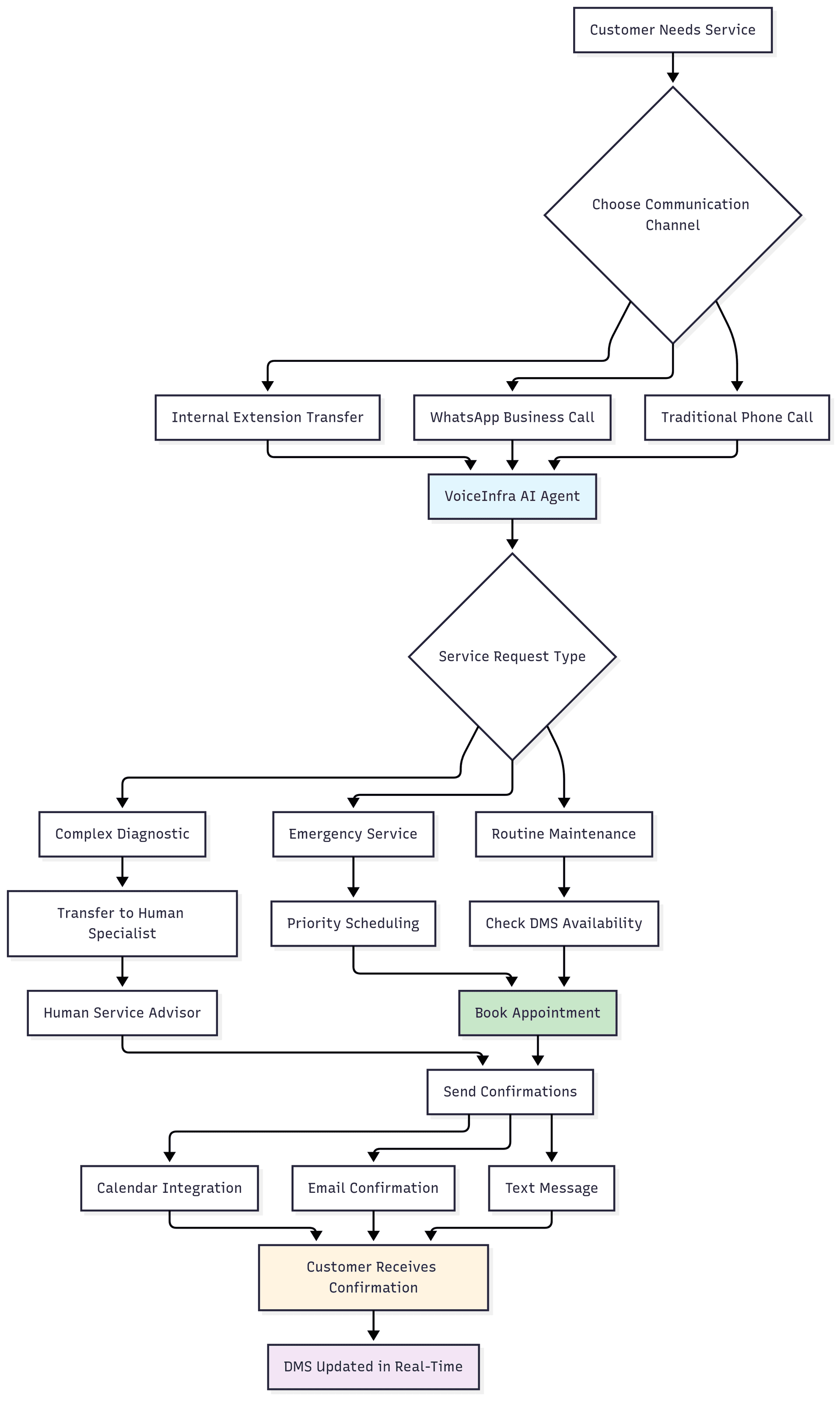
MultiChannel Integration Flow VoiceInfra's multi-channel integration
VoiceInfra’s multi-channel integration seamlessly handles customer requests from traditional phone calls, WhatsApp Business, and internal extensions, routing them intelligently based on service type and urgency.
Implementation: From Setup to Success
Phase 1: System Integration (Day 1)
DMS Connection
Secure API integration with your dealership management system
Real-time access to service scheduling calendar
Customer database and vehicle history synchronization
Service pricing and package configuration
Knowledge Base Setup
Upload service menus, pricing, and policies
Configure common service types and time requirements
Set up technician specializations and availability
Define escalation rules for complex requests
Phase 2: AI Agent Configuration (Day 1-2)
Service-Specific Training
Automotive terminology and service explanations
Warranty coverage and service interval guidance
Emergency vs. routine service prioritization
Upselling opportunities for related services
Appointment Logic Setup
Service bay capacity and technician scheduling
Time slot allocation for different service types
Buffer time for complex diagnostics
Emergency appointment prioritization
Phase 3: Go Live and Optimize (Day 3+)
Immediate Deployment
AI agent handles all after-hours service calls
Real-time appointment booking with DMS integration
Automatic confirmation and reminder systems
Seamless handoff to service advisors during business hours
Continuous Improvement
Monitor booking patterns and customer feedback
Refine service type recognition and time allocation
Optimize scheduling efficiency and customer satisfaction
Expand capabilities based on usage patterns
Real-World Dealership Scenarios
Scenario 1: Emergency Service Request
Customer Call: “My car is making a grinding noise when I brake. I need service as soon as possible.”
AI Response: “I understand you’re experiencing brake issues, which is a safety concern. Let me check our emergency service availability. I can get you in tomorrow at 8 AM with our brake specialist, Mike. This will be a priority appointment, and we’ll have you diagnosed within the first hour. Can I get your vehicle information to prepare for your visit?”
Result: Emergency appointment booked immediately with the appropriate technician and priority handling.
Scenario 2: Routine Maintenance Scheduling
Customer Call: “I need to schedule an oil change for my 2020 Toyota Camry.”
AI Response: “Perfect! I see your Camry is due for its 15,000-mile service, which includes an oil change, tire rotation, and multi-point inspection. Based on your service history, this typically takes about 90 minutes. I have availability this Thursday at 10 AM or Friday at 2 PM. Which works better for you?”
Result: Comprehensive service package booked with accurate time estimation and customer convenience.
Scenario 3: Warranty Service Inquiry
Customer Call: “I think my transmission might be covered under warranty. Can I get it checked?”
AI Response: “Let me pull up your warranty information. Your 2021 Honda Pilot has powertrain warranty coverage until 2026 or 60,000 miles. I can schedule a diagnostic appointment with our transmission specialist at no charge to you. If it’s covered, we’ll handle all the warranty paperwork. How about Tuesday at 9 AM?”
Result: Warranty service was correctly identified and scheduled with the appropriate specialist and customer education.
Scenario 4: WhatsApp Service Booking
Customer Action: Opens WhatsApp and calls the dealership number at 9 PM
AI Response: “Hi! This is Sarah from Downtown Honda Service. I see you’re calling through WhatsApp - that’s perfect for after-hours scheduling. How can I help you with your vehicle service needs tonight?”
Customer: “My car is due for an oil change, but I can only come in during lunch breaks.”
AI Response: “No problem! I can see your 2022 Civic is due for its 15,000-mile service. I have a lunch-friendly slot tomorrow at 12:30 PM - we’ll have you in and out in 45 minutes. I’ll send the appointment confirmation right here on WhatsApp. Sound good?”
Result: Convenient WhatsApp-based booking with instant confirmation and customer-friendly scheduling.
Scenario 5: Extension-Based Internal Transfer
Customer Call: Dials main dealership number, gets routed to Extension 3261 (AI Service Agent)
AI Response: “Thank you for calling Downtown Honda Service. I’m here to help schedule your service appointment. What type of service does your vehicle need today?”
Customer: “I need a complex diagnostic for an intermittent electrical issue that’s been happening for weeks.”
AI Response: “That sounds like something our senior electrical specialist, Tom, should handle personally. Let me transfer you to him right now with all the details we’ve discussed. Tom, I have a customer with a 2020 Accord experiencing intermittent electrical issues - they’re ready to schedule a comprehensive diagnostic.”
Result: Seamless transfer to human specialist with complete context, no information loss or customer frustration.
Key Benefits for Car Dealerships
Revenue Impact
Capture After-Hours Opportunities
24/7 appointment booking increases service revenue by 15-25%
Emergency appointments command premium pricing
Reduced customer defection to competitors
Higher service bay utilization through better scheduling
Improved Customer Lifetime Value
Consistent service experience builds customer loyalty
Proactive maintenance reminders increase service frequency
Upselling opportunities during appointment booking
Enhanced customer satisfaction scores
Operational Efficiency
Service Advisor Productivity
Reduce phone scheduling time by 60-70%
Focus on customer consultation and technical advice
Eliminate double-booking and scheduling conflicts
Streamlined workflow with pre-qualified appointments
Better Resource Utilization
Optimal service bay scheduling and technician allocation
Reduced idle time through intelligent appointment spacing
Emergency service prioritization without disrupting routine work
Data-driven insights for capacity planning
Competitive Advantages
Market Differentiation
24/7 service availability sets you apart from competitors
Professional, consistent customer experience
Faster response times for service requests
Technology-forward brand positioning
Multi-channel accessibility - WhatsApp, phone, and extension-based access
Modern customer preferences - Meet customers where they communicate
Customer Retention
Immediate service when customers need it most
Personalized service based on vehicle history
Proactive maintenance reminders and scheduling
Seamless experience across all touchpoints
Convenient booking options - Traditional phone, WhatsApp, or internal transfers
No technology barriers - Works with existing customer communication habits
Implementation Considerations
Technical Requirements
DMS Integration
API access to your dealership management system
Real-time calendar and customer data synchronization
Secure data handling and privacy compliance
Backup systems for high availability
Phone System Compatibility
Traditional Phone Integration - Works with existing dealership phone systems
PBX Extension Setup - Deploy on internal extensions (3CX, Yeastar, FreePBX, Asterisk, Avaya, Cisco, Mitel)
SIP Integration - Point your SBC to sip.voiceinfra.ai, configure DID numbers in E.164 format
WhatsApp Business - Direct voice calling through WhatsApp with no additional setup
Call routing and transfer capabilities with complete context preservation
Recording and compliance features for quality assurance
Mobile and remote access options for modern customer preferences
Integration Flexibility
Zero Infrastructure Replacement - Layer AI on top of existing systems
Bring Your Own Carriers - Keep current SIP trunks and phone numbers
TCP/UDP Support - Recommend G.722 for optimal quality, TLS available
Authentication Support - Secure trunk integration with existing security protocols
Staff Training and Change Management
Service Advisor Training
Understanding AI agent capabilities and limitations
Handoff procedures for complex situations
Customer communication about AI assistance
Performance monitoring and feedback processes
Management Oversight
Appointment quality and customer satisfaction monitoring
Revenue tracking and performance metrics
Continuous improvement processes
Staff feedback and system optimization
Customer Acceptance Strategies
Transparent Communication
Clear explanation of AI assistance benefits
Easy transfer to human advisors when requested
Consistent service quality regardless of interaction type
Customer feedback collection and response
Gradual Implementation
Start with after-hours and overflow call handling
Expand to routine appointment scheduling
Monitor customer satisfaction and adjust accordingly
Maintain human oversight and intervention capabilities
Measuring Success: Key Performance Indicators
Revenue Metrics
After-hours appointment conversion rate: Target 80%+
Service revenue increase: Typical 15-25% improvement
Average appointment value: Track upselling effectiveness
Customer retention rate: Monitor loyalty improvements
Operational Metrics
Appointment booking time: Reduce from 8 minutes to 2 minutes
Scheduling accuracy: Target 98%+ correct bookings
Service advisor productivity: 60-70% time savings on scheduling
Customer satisfaction scores: Maintain or improve ratings
Customer Experience Metrics
Call abandonment rate: Target under 2%
First-call resolution: 85%+ for routine scheduling
Customer preference: Track AI vs. human interaction preferences
Net Promoter Score: Measure overall service experience improvement
Getting Started with AI Service Scheduling
Prerequisites
Compatible dealership management system
Business phone system with integration capabilities
Commitment to staff training and change management
Customer communication strategy for AI introduction
Implementation Timeline
Day 1: DMS integration and knowledge base setup
Day 2: AI agent configuration and testing
Day 3: Go live with after-hours appointment booking
Week 1: Monitor performance and make adjustments
Month 1: Expand to full-time appointment scheduling
Success Factors
Clear communication with customers about AI assistance
Comprehensive training for service advisors and staff
Continuous monitoring and optimization
Customer feedback collection and response
Performance measurement and improvement
Frequently Asked Questions About Car Dealership Service Scheduling Automation
How much does AI service scheduling cost compared to hiring additional staff?
AI service scheduling typically costs 60-80% less than hiring additional service advisors or after-hours staff. Traditional staffing involves salaries ($40,000-60,000 annually), benefits, training, and management overhead. AI solutions use usage-based pricing with no idle time costs, making them especially cost-effective for after-hours and peak period coverage.
Can AI agents really understand complex automotive service requests?
Yes, VoiceInfra’s AI agents are specifically trained on automotive terminology and service procedures. They understand the difference between “brake noise,” “routine maintenance,” “check engine light," and “transmission issues," automatically booking appropriate time slots and technician expertise. For highly complex diagnostics, they seamlessly transfer to human specialists with full context.
What happens if customers prefer to speak with human service advisors?
AI agents can instantly transfer calls to available human service advisors with complete conversation context. Most customers don’t initially realize they’re speaking with AI due to natural conversation flow. However, for those who prefer human interaction, the transfer is seamless with no information loss.
How quickly can AI service scheduling be deployed at our dealership?
Deployment typically takes 1-3 days: Day 1 involves DMS integration and knowledge base setup, Day 2 covers AI agent configuration and testing, and Day 3 is go-live. The system immediately handles after-hours calls and can expand to full-time scheduling based on your comfort level.
Does this work with our existing dealership management system (DMS)?
Yes, VoiceInfra integrates with major DMS platforms, including CDK Global, Reynolds and Reynolds, Dealertrack DMS, Auto/Mate, and PBS Systems. The integration provides real-time access to service scheduling, customer history, vehicle information, and warranty status.
Can customers book appointments through WhatsApp?
Absolutely! Customers can call your AI service agents directly through WhatsApp with no additional apps required. They simply open WhatsApp, place a call, and instantly connect to an AI agent for appointment scheduling. This is especially popular with younger customers and provides convenient after-hours access.
Will this work with our current phone system (3CX, Yeastar, etc.)?
Yes, VoiceInfra works with virtually all business phone systems, including 3CX, Yeastar, FreePBX, Asterisk, Avaya, Cisco, and Mitel. AI agents can be deployed on existing extensions without purchasing new phone numbers or replacing infrastructure. Setup typically takes under 5 minutes.
How does the AI handle emergency service requests vs. routine maintenance?
The AI is programmed to recognize urgency indicators in customer language. Emergency situations like “brake failure,” “won’t start,” or “safety concerns” are immediately prioritized and can trigger after-hours technician notifications. Routine maintenance gets scheduled during normal availability windows.
What types of service appointments can the AI schedule automatically?
AI agents can schedule oil changes, tire rotations, brake inspections, transmission services, engine diagnostics, routine maintenance, warranty work, and most standard services. They access your service menu, pricing, and time requirements from your DMS. Complex custom work typically gets transferred to human advisors.
How do we ensure appointment quality and avoid double-booking?
The AI integrates directly with your DMS scheduling system, checking real-time availability across all service bays and technicians. It understands service time requirements, technician specializations, and capacity constraints. All bookings are immediately reflected in your existing scheduling system.
Can the AI handle warranty service inquiries and coverage questions?
Yes, the AI accesses warranty information from your DMS and can explain coverage details, schedule warranty diagnostics, and ensure proper documentation. It understands warranty terms, mileage limits, and covered components, providing accurate information to customers.
What happens during high-volume periods like recall campaigns or seasonal rushes?
AI agents scale instantly to handle unlimited simultaneous calls without quality degradation. During recall campaigns or seasonal rushes, they can prioritize urgent requests, manage appointment spacing, and ensure optimal service bay utilization while maintaining customer satisfaction.
How do customers react to AI service scheduling?
Most customers appreciate the immediate response and 24/7 availability. Modern AI agents sound natural and helpful, with many customers not realizing they’re speaking with AI initially. Customer satisfaction typically improves due to reduced wait times and consistent service quality.
Can the AI integrate with our customer communication systems for reminders?
Yes, the AI automatically sends appointment confirmations via text and email, integrates with calendar systems, and can send service reminders. It works with your existing customer communication tools and can trigger follow-up sequences based on appointment types.
What about compliance and call recording for quality assurance?
VoiceInfra includes built-in call recording, compliance features, and quality monitoring. All interactions are logged and can be reviewed for training purposes. The system maintains audit trails for warranty work and meets automotive industry compliance requirements.
The Future of Dealership Service Operations
The automotive service industry is evolving rapidly, with customer expectations for convenience and availability continuing to rise. Dealerships that embrace AI-powered service scheduling gain significant competitive advantages:
Immediate Benefits
Capture revenue that competitors miss
Improve customer satisfaction and loyalty
Increase service advisor productivity
Optimize service bay utilization
Long-term Advantages
Build technology-forward brand reputation
Attract customers who value convenience
Create data-driven insights for business optimization
Establish foundation for future AI enhancements
Ready to transform your service department?
While competitors lose customers to voicemail, you can be capturing every opportunity with intelligent automation that works 24/7.
VoiceInfra’s AI voice agents integrate seamlessly with major dealership management systems, including CDK Global, Reynolds and Reynolds, Dealertrack DMS, and Auto/Mate. Our solution works with existing PBX systems (3CX, Yeastar, FreePBX, Asterisk, Avaya, Cisco, Mitel), supports WhatsApp Business calling, and requires zero infrastructure replacement. Transform service scheduling from a bottleneck into a competitive advantage.



