Every small business owner knows the feeling: your phone starts ringing non-stop during a promotion, seasonal rush, or unexpected surge in demand. Suddenly, you’re facing an impossible choice: miss calls and lose revenue, or scramble to find expensive temporary solutions that destroy your profit margins.
Traditional call center alternatives for small businesses either cost too much or provide terrible customer experiences. But there’s a better way to handle seasonal staffing solutions and phone system capacity planning that doesn’t require breaking the bank.
The High Call Volume Dilemma
When call volume increases significantly during peak periods, small businesses typically face these challenging options:
Option 1: Hire Temporary Staff
Recruitment costs: $2,000-5,000 per position
Training time: 2-3 weeks before productivity
Hourly wages: $15-25/hour plus benefits
Quality inconsistency: New staff lack product knowledge
Scheduling complexity: Managing multiple part-time schedules
Real cost for five temporary agents during 8-week holiday season: $25,000-40,000
Option 2: Outsource to Call Centers
Setup fees: $5,000-15,000
Monthly minimums: $8,000-12,000 regardless of volume
Per-minute charges: $0.50-1.50 for each call
Brand disconnect: Agents don’t understand your business
Contract commitments: 12-24 months minimum terms
Real cost for seasonal outsourcing: $30,000-50,000
Option 3: Accept the Chaos
Busy signals: Customers hang up and call competitors
Long hold times: Extended wait times lead to customer frustration and call abandonment
Rushed service: Existing staff provide inconsistent experiences under pressure
Missed opportunities: Unanswered calls represent potential lost revenue
Hidden cost: Significant revenue impact during peak periods
The Modern Solution: AI Voice Agents for Call Volume Management
Smart businesses are solving the high call volume problem with AI voice agents that scale instantly without the traditional costs and complications.
How AI Agents Handle Call Volume Spikes
High Simultaneous Capacity
Handle multiple calls simultaneously with consistent quality
Significantly reduce busy signals
Maintain service quality during peak periods
Instant Scaling
Deploy additional capacity in minutes, not weeks
No hiring, training, or onboarding delays
Scale up for Black Friday, scale down for January
Consistent Quality
Callers receive standardized professional responses
Eliminates variability from agent stress or fatigue
Maintains up-to-date product and service information
Cost-Effective Scaling
Pay only for actual usage, not idle capacity
No recruitment, training, or benefit costs
Eliminate seasonal staffing overhead
Implementation Approach: Strategic Call Volume Management
Common Business Scenarios
Small businesses across various industries face similar call volume challenges:
Seasonal Businesses
Retail during holiday seasons
Tax services during filing periods
HVAC during extreme weather
Landscaping during spring/summer
Event-Driven Spikes
Product launches and promotions
Emergency service calls
Marketing campaign responses
System outages requiring customer communication
Typical Implementation Strategy
Phase 1: Assessment and Planning
Analyze historical call patterns and peak periods
Identify routine vs. complex call types
Determine appropriate automation opportunities
Set realistic performance expectations
Phase 2: Gradual Deployment
Start with basic information requests and FAQ responses
Monitor customer feedback and system performance
Gradually expand to more complex interactions
Maintain human oversight and intervention capabilities
Phase 3: Optimization and Scaling
Refine AI responses based on fundamental interactions
Adjust routing rules for optimal customer experience
Scale capacity based on actual demand patterns
Continuously improve based on performance metrics
Key Considerations
Customer Acceptance: Some customers may prefer human interaction
Technical Integration: Existing phone systems may require configuration
Staff Training: Human agents need to understand new workflows
Ongoing Maintenance: AI systems require regular updates and monitoring
Phone System Capacity Planning: Strategic Approach
Analyze Your Call Patterns
Historical Data Review
Identify peak periods and volume multipliers
Calculate average call duration and complexity
Determine seasonal patterns and triggers
Capacity Requirements
Normal operations: X calls per hour
Peak periods: X × multiplier calls per hour
Emergency scenarios: Unexpected surge capacity
Design Scalable Architecture
Tier 1: AI Voice Agents
Handle 80% of routine inquiries
Provide instant responses to common questions
Capture lead information and schedule appointments
Available 24/7 with unlimited capacity
Tier 2: Human Specialists
Focus on complex problem-solving
Handle escalated issues with full context
Manage high-value sales opportunities
Maintain customer relationships
Tier 3: Expert Resources
Technical specialists for complex issues
Senior sales staff for major opportunities
Management for escalated concerns
On-call support for emergencies
Implementation: Simple and Fast
The Reality: Minutes to Live, Not Weeks
The actual deployment process is remarkably straightforward:
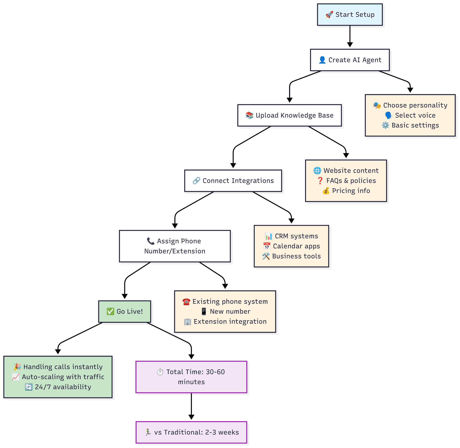
Day 1: Setup (30-60 minutes)
Create an AI Agent - Configure agent personality and basic settings
Upload Knowledge Base - Add your website content, FAQs, policies, pricing
Connect Integrations - Link to CRM, calendar, or other business systems
Assign Phone Number/Extension - Connect to your existing phone system
Go Live- Your AI agent is immediately handling calls

VoiceInfra Setup Flow Simple 5-step setup process
Simple 5-step setup process: From zero to live AI agent in under an hour
Day 2-3: Fine-tuning (Optional)
Monitor initial conversations and customer feedback
Adjust responses based on fundamental interactions
Refine call routing and escalation rules
Train staff on handoff procedures
That’s it. The system automatically scales with traffic - no additional configuration needed.
Why It’s So Fast
Pre-built Intelligence
AI agents come with general business knowledge
No custom programming or complex scripting required
Standard integrations work out of the box
Automatic Scaling
System handles one call or 1,000 calls identically
No capacity planning or infrastructure setup
Traffic spikes are managed automatically
Simple Integration
Works with existing phone systems via standard protocols
No hardware installation or system replacement
Plug-and-play connectivity
Cost Considerations: Traditional vs. AI Solutions
Traditional Seasonal Staffing Costs
Recruitment and hiring processes
Training and onboarding time
Hourly wages and benefits
Management and supervision overhead
Potential quality inconsistency during ramp-up
AI Voice Agent Considerations
Initial setup and configuration
Usage-based pricing during peak periods
Ongoing monitoring and optimization
Integration with existing systems
Staff training for new workflows
Note: Actual costs vary significantly based on business size, call volume, complexity of interactions, and specific implementation requirements. Most businesses find that AI solutions offer better cost predictability and scalability for routine call handling.
Best Practices for Call Volume Management
Preparation Strategies
Predictive scaling: Use historical data to anticipate surges
Scenario planning: Prepare for 2x, 5x, and 10x volume increases
Staff training: Ensure human agents understand AI handoff procedures
Customer communication: Set expectations about AI assistance
Optimization Techniques
Continuous monitoring: Track call patterns and resolution rates
Regular updates: Refine AI responses based on customer feedback
Performance metrics: Measure customer satisfaction and efficiency gains
Seasonal adjustments: Adapt strategies for different peak periods
Important Considerations and Limitations
When AI Voice Agents Work Best
High-volume routine inquiries (pricing, hours, locations)
Standard appointment scheduling and rescheduling
Basic troubleshooting and FAQ responses
Lead qualification and information capture
After-hours customer service
When Human Agents Are Still Necessary
Complex technical problem-solving
Emotional or sensitive customer situations
High-value sales negotiations
Complaint resolution requires empathy
Situations requiring creative problem-solving
Implementation Challenges to Consider
Customer Acceptance: Some customers may resist AI interaction
Integration Complexity: Older phone systems may require additional configuration
Ongoing Maintenance: AI systems need regular updates and monitoring
Staff Training: Teams need to learn new workflows and handoff procedures
Quality Control: Regular monitoring is required to maintain service standards
Getting Started with AI Call Volume Solutions
Prerequisites
Compatible phone system (most modern systems supported)
Clear understanding of call patterns and peak periods
Commitment to ongoing monitoring and optimization
Implementation Timeline
Hour 1: Create an agent, upload a knowledge base, and assign a phone number
Day 1: AI agent is live and handling calls automatically
Day 2-3: Monitor performance and make minor adjustments (optional)
Ongoing: System scales automatically with call volume
Success Metrics
Call abandonment rate: Target 0-2%
Average wait time: Under 30 seconds
Customer satisfaction: Maintain or improve scores
Cost per call: Reduce by 60-80%
Revenue capture: Handle 100% of opportunities
Frequently Asked Questions About Call Volume Management
How much does it cost to handle high call volume with AI vs hiring temporary staff?
AI voice agents generally offer significant cost advantages over temporary staffing. Traditional hiring involves recruitment, training, wages, benefits, and management overhead. AI solutions typically have setup costs and usage-based pricing. The exact savings depend on call volume, duration of peak periods, and specific business requirements. Most businesses find AI solutions more cost-effective for handling routine inquiries during high-volume periods.
Can AI voice agents handle the same call volume as human agents?
AI voice agents can handle multiple simultaneous calls, which provides a significant advantage over human agents who handle one call at a time. However, AI agents are most effective for routine inquiries and standard procedures. Complex problem-solving, emotional situations, and nuanced customer needs often still require human intervention. The key is using AI agents to handle high-volume routine tasks, freeing human agents to focus on complex interactions.
What happens if customers don’t want to talk to AI?
Modern AI voice agents are designed to sound natural and helpful. Most customers don’t realize they’re speaking with AI initially. For customers who prefer human interaction, AI agents can instantly transfer calls to available human staff with complete context, ensuring no information is lost.
How quickly can AI voice agents be deployed for seasonal call volume spikes?
AI voice agents can be deployed in 30-60 minutes, compared to 2-3 weeks for hiring and training temporary staff. The process involves creating the agent, uploading your knowledge base, connecting integrations, and assigning a phone number or extension. The system is immediately live and automatically scales with call volume. This speed advantage is crucial for businesses facing unexpected surges or last-minute promotional campaigns.
Do AI voice agents work with existing phone systems?
Yes, AI voice agents integrate with virtually all business phone systems, including 3CX, Yeastar, Asterisk, Avaya, Cisco, and other SIP-compatible platforms. No hardware changes or system replacements are required.
What types of calls can AI agents handle during high-volume periods?
AI agents excel at routine inquiries like pricing questions, service area verification, appointment scheduling, basic troubleshooting, and lead qualification. Complex technical issues, emotional situations, and high-value sales typically transfer to human specialists with full context.
How do you measure success when scaling call volume management?
Key metrics include call abandonment rate (target: under 2%), average wait time (target: under 30 seconds), customer satisfaction scores, cost per call, and revenue capture rate. Most businesses see 60-80% cost reduction and 100% call answer rates.
What’s the difference between AI voice agents and traditional call center outsourcing?
AI voice agents provide consistent brand experience, instant scaling, no minimum commitments, and significantly lower costs. Traditional call centers require long-term contracts, have minimum monthly fees regardless of usage, and often provide inconsistent service quality.
Can small businesses afford AI voice agent solutions?
AI voice agents are specifically designed to be cost-effective for small businesses. With pay-per-use pricing and no upfront infrastructure costs, even companies with 50-100 calls per day can benefit. The ROI becomes obvious during peak periods when traditional solutions would be prohibitively expensive.
How do AI voice agents handle emergency or urgent calls during high-volume periods?
AI agents are programmed to recognize urgency indicators in customer language and immediately escalate emergency calls to appropriate human staff. They can also collect critical information and contact details to ensure proper follow-up even if human agents are temporarily unavailable.
The Future of Small Business Call Management
The businesses that thrive during peak periods aren’t the ones with the most significant budgets; they’re the ones with the smartest systems. AI voice agents represent a fundamental shift from capacity-based thinking to capability-based solutions.
Instead of asking “How many people do we need?” successful businesses ask “How can we handle every customer perfectly, regardless of volume?”
Ready to transform your call volume management?
VoiceInfra’s AI voice agents integrate with existing phone systems, including 3CX, Yeastar, Asterisk, Avaya, and other business communication platforms. Our scalable solution eliminates the complexity and cost of traditional call center alternatives while providing superior customer experiences during peak demand periods.



